女仆a片

党委统战部
              

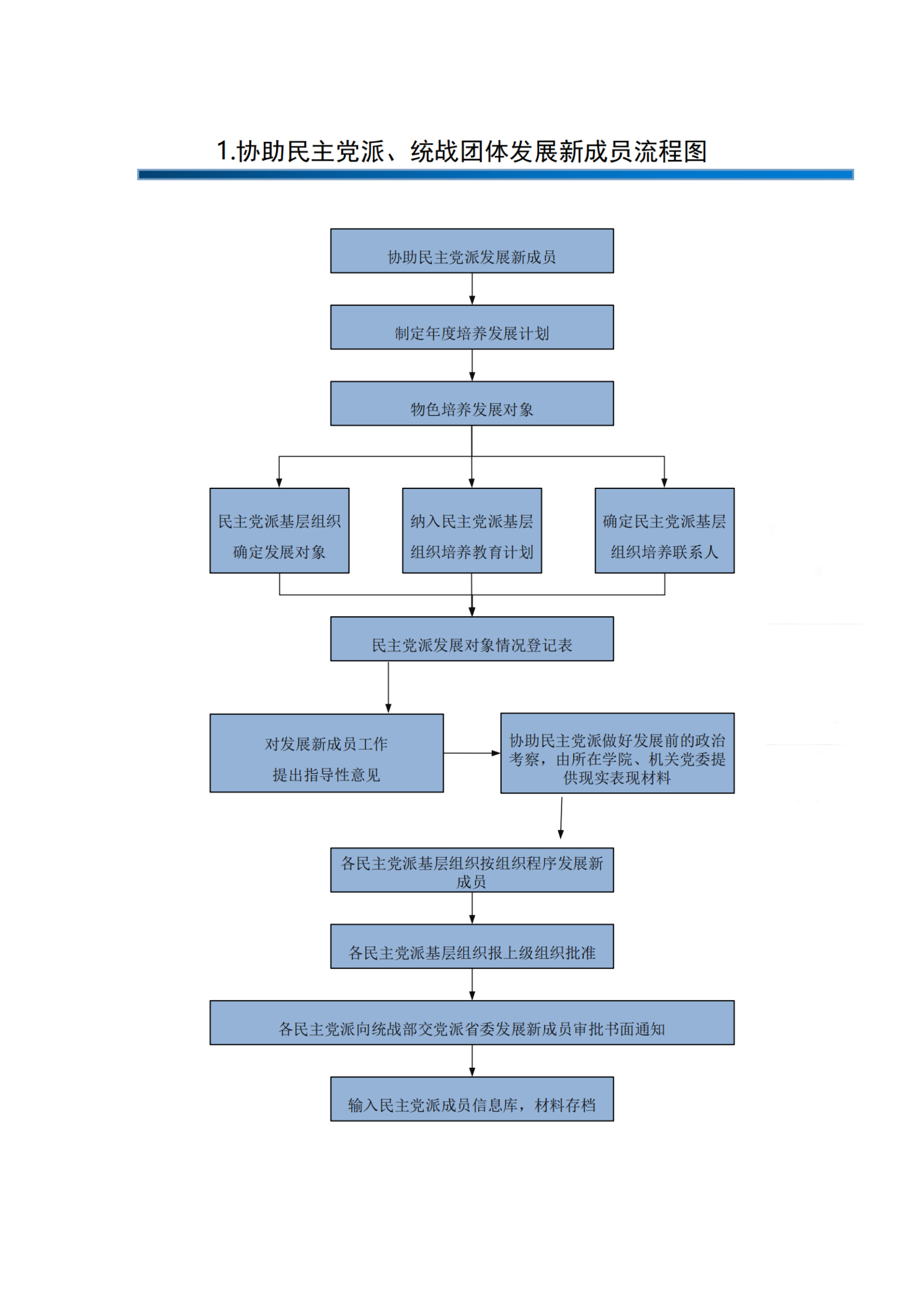
党委统战部办事指南


来源: 时间:2024年09月23日 点击率:  字体:增大 减小打印 】【 关闭

统战部办事指南_纯图版_00统战部办事指南_纯图版_01

统战部办事指南_纯图版_02统战部办事指南_纯图版_03

统战部办事指南_纯图版_04统战部办事指南_纯图版_05

上一篇:
下一篇:




地址:四川省女仆a片市安宁镇学府路1号办公楼

邮编:615000

联系电话:0834-2580061

网站维护:女仆a片网络信息中心

管理员信箱

邮箱:[email protected]

蜀ICP备05008540号 川公网安备51340102000022号 版权所有(c)女仆a片