VOCs有多毒 |
|
|
| 来源: 时间:2020年06月08日 点击率: |
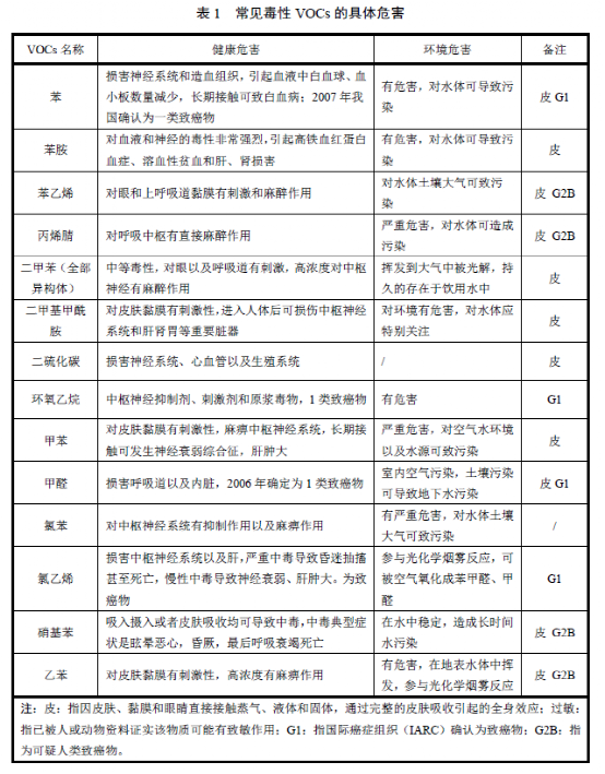
VOCs有多毒?来源:生态环境部相关标准文件。VOCs减排工作站综合整理编辑。 美国的《清洁空气法案》于1971 年开始限制/管控VOCs 的排放。在我国,我们从2010年开始在国务院转发的《关于推进大气污染联防联控工作改善区域空气质量的指导意见》一文中才首次正式将VOCs 列为继SO2、NO2 和PM10 之后拟重点防控的大气污染物。这和发达国家相比,VOCs管控晚了40年!环境空中气的VOCs 可以分为烷烃(直链烷烃和环烷烃)、烯烃、炔烃、苯系物、醇类、醛类、醚类、酮类、酸类、酯类、卤代烃及其它,共12 类。 VOCs的毒性大家可能也有所耳闻。VOCs主要通过呼吸道、消化道和皮肤进入人体而产生危害,对人体具有致畸、致突变和致癌等作用。VOCs具有光化学活性,引发光化学烟雾,由此影响人的呼吸道功能,引发胸闷、恶心、疲乏等症状,同时也会对植物系统造成损伤。VOCs对环境的危害和对人体健康的影响主要表现在:
(1)刺激性及毒性:VOCs 超过一定浓度时,会刺激人的眼睛和呼吸道,使皮肤过敏、咽痛与乏力;VOCs 很容易通过血液-大脑的屏障,损害中枢神经;VOCs 伤害人的肝脏、肾脏、大脑和神经系统。 (2)致癌性、致畸作用和生殖系统毒性。 (3)部分VOCs 物质是臭氧前体物质,VOC-NOx 的光化学反应使得大气对流层的臭氧浓度增加,增强温室效应。 (4)在阳光和热的作用下参与氧化氮反应形成臭氧,导致空气质量变差并且是夏季光化学烟雾、城市灰霾的主要成分。 (5)VOCs 是形成细粒子(PM2.5)和臭氧的重要前体物质,大气中VOCs 在PM2.5 中的比重占20%~40%左右,还有部分PM2.5 由VOCs 转化而来。 总归而言,在局部环境空气中对人身健康有致畸、致突变和致癌等作用,在大区域环境中成为了臭氧污染的主要推手,你说毒不毒?具体有多毒?哪些常见物质毒?大家在生产企业的装置中是否能经常接触到?来看下表:
接触环境中的容许浓度多少呢?再来看下表。
|
下一篇:
打印
关闭



